(May 22, 2014) — A proposal by the CEO of the United Nations’ (UN) pension fund to bring staff and manager hiring and firing decisions under his office’s control has met with strong opposition from the UN’s employee union.
According to a draft of the rule changes, due to take effect June 1, authority over a swath of financial and management practices would shift from the UN’s secretary general to the pension fund’s CEO. These include internal staffing, service procurement, entering into contracts covering future budget periods, preparing and revising the organization’s budget, and authorizing special remittances and cash advances.
Changes in authority over human resources have generated most of the staff-led opposition. The organization’s union has posted an online petition calling on Secretary General Ban Ki-Moon to block the reforms, or “protect our pension fund from the wolves of Wall Street.” Since May 15, nearly 10,000 people have signed.
The union has posted a confidential draft of the new rules to its website with the following introduction: “Some UN staff members might ask himself why does the CEO want delegation of authority to pick his staff?…When he picks the staff to be in the fund they will be the ones that do everything he says for them to do. He is trying now to change the rules about how he can spend all the money. Away from the UN, when he makes UNJSPF [the UN’s pension fund] the ‘financial institution,’ he will make all the rules to be his rules that his staff members (the cronies) that he picked to hire will follow… All his say. All power to him.”
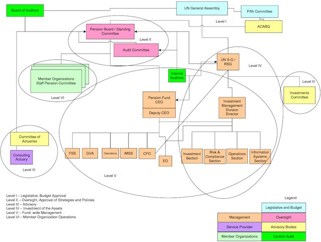
However, the UN’s own auditors have criticized the $52 billion pension fund’s byzantine governance and called for its streamlining. In a 2011 audit of its investment management and oversight, six of the the seven recommendations related to governance.
The pension’s strategic plan for 2014/2015 listed “strengthening the fund’s operating model” as its foremost long-term objective, ahead of improved risk management, better IT systems, and promotion of social and environmental issues.
“The fund must continue to enhance its investment capacity in particular at the human resources and systems infrastructure levels, as is required to effectively manage a portfolio of approximately US$40 billion (at the end of 2011)”—now north of $52 billion—”and to respond to market conditions which continue to be turbulent,” the plan stated. “Specifically, the fund will aim to minimize complexity in the overall operational procedures, in the overall plan design and in the Regulations, Rules and Pension Adjustment System of the fund.”
Another complexity-reduction tactic has been the creation of a CIO-type position to lead its investment office—duties that until now had been assigned to the UN’s controller. Applications for the job are due by May 30.
Related Content: The Best CIO Job Ever?; Staff Shake-up at UN Pension as Assets Hit Record High
UN Pension Fund Governance Structure

Source: Audit Report: Governance and Oversight of Investments of the UNJSPF
